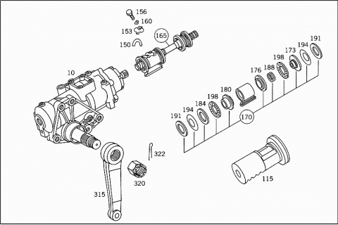
| 010 |
A 3604603301 |
STEERING BOX ASSEMBLY |
|
Repalced by: A 3584600601
|
| 010 |
A 3584600601 |
STEERING BOX ASSEMBLY |
| 010 |
A 3584600601 |
STEERING BOX ASSEMBLY |
|
|
FOR STEERING, SEE PARTS LIST: |
|
|
765.4 |
| 010 |
A 3584600601 |
STEERING BOX ASSEMBLY |
|
|
FOR STEERING, SEE PARTS LIST: |
|
|
765.3 |
| 010 |
A 3604603401 |
STEERING BOX ASSEMBLY |
|
Repalced by: A 3584600701
|
| 010 |
A 3584600701 |
STEERING BOX ASSEMBLY |
| 015 |
A 3604601802 |
STEERING BOX |
|
Repalced by: A 3604603002
|
| 015 |
A 3604603002 |
STEERING BOX |
|
|
WITH SLEEVE VALVE |
| 015 |
A 3604601902 |
STEERING BOX |
|
Repalced by: A 3604603102
|
| 015 |
A 3604603102 |
STEERING BOX |
|
|
WITH SLEEVE VALVE |
| 019 |
A 3604610005 |
COVER |
|
|
STEERING BOX |
| 023 |
A 0059979345 |
SEAL RING |
|
|
STEERING BOX |
|
|
34X3 MM |
| 026 |
A 0069977445 |
SEAL RING |
|
|
STEERING NUT BEARING |
|
|
55X3 MM |
| 030 |
A 3604660260 |
SEAL RING |
|
|
STEERING NUT BEARING |
|
|
55.5X3.4 MM TO 358 460 06 01,07 01 |
| 034 |
A 0039812110 |
NEEDLE BEARING |
|
|
STEERING SHAFT BEARING |
| 040 |
A 0059974246 |
SEAL RING |
|
Repalced by: A 0119977946
|
| 040 |
A 0029974340 |
SEAL RING |
|
Repalced by: A 0119977946
|
| 040 |
A 0119977946 |
SEAL RING |
|
|
STEERING SHAFT BEARING |
|
|
50.8-6.5-9/7 |
| 044 |
A 1124660173 |
LOCK |
|
|
STEERING SHAFT BEARING |
|
|
TO 358 460 06 01,358 460 07 01 |
| 048 |
A 0059979445 |
SEAL RING |
|
|
VALVE HOUSING SEALING |
|
|
28X3 MM |
| 052 |
A 3604660105 |
COVER |
|
|
VALVE HOUSING SEALING |
| 052 |
A 3604660105 |
COVER |
|
|
VALVE HOUSING SEALING |
| 052 |
A 3604660305 |
COVER |
|
|
VALVE HOUSING SEALING |
| 052 |
A 3604660305 |
COVER |
|
|
VALVE HOUSING SEALING |
| 052 |
A 3604660405 |
COVER |
|
|
VALVE HOUSING SEALING |
| 055 |
A 0019943741 |
LOCK |
|
|
VALVE HOUSING SEALING |
| 058 |
A 0009945541 |
LOCK |
|
|
VALVE HOUSING SEALING |
| 062 |
A 3604602385 |
PISTON |
|
|
WITH STEERING WORM AND STEERING NUT |
| 062 |
A 3604602485 |
PISTON |
|
|
WITH STEERING WORM AND STEERING NUT |
| 065 |
A 3604602014 |
STEERING BOX COVER |
|
|
WITH PLUG AND CHECK VALVE |
| 065 |
A 3604602114 |
STEERING BOX COVER |
|
|
WITH PLUG AND CHECK VALVE |
| 070 |
A 3605861646 |
REPAIR KIT |
|
|
CHECK VALVE IN BOX BOTTOM COVER |
| 070 |
A 3604660071 |
SCREW |
| 070 |
A 3604660075 |
WASHER |
| 070 |
A 3609930801 |
SPRING |
| 074 |
A 3604620034 |
SCREW COLLAR |
|
|
STEERING NUT BEARING |
| 077 |
A 0029974745 |
SEAL RING |
|
|
STEERING NUT BEARING |
|
|
75X3 |
| 080 |
A 0059974346 |
SEAL RING |
|
Repalced by: A 0119977246
|
| 080 |
A 0029974440 |
SEAL RING |
|
Repalced by: A 0119977246
|
| 080 |
A 0119977246 |
SEAL RING |
|
Repalced by: A 0149976947
|
| 080 |
A 0149976947 |
SEAL RING |
|
|
STEERING NUT BEARING |
|
|
28-40-8/6 |
| 083 |
A 3604660460 |
SEAL RING |
|
|
STEERING NUT BEARING |
|
|
32.15X3.4 MM |
| 086 |
A 0079973745 |
SEAL RING |
|
|
STEERING NUT BEARING |
|
|
33X3 MM |
| 090 |
A 0009979745 |
SEAL RING |
|
|
STEERING NUT BEARING |
|
|
9X2.5 MM |
| 093 |
A 3604610050 |
BUSHING |
|
|
STEERING NUT BEARING |
| 096 |
N 000988037006 |
FITTED WASHER |
|
|
AS REQUIRED |
|
|
37X47X1.0 MM |
| 096 |
N 000988037007 |
FITTED WASHER |
|
|
AS REQUIRED |
|
|
37X47X1.1 MM |
| 096 |
N 000988037008 |
FITTED WASHER |
|
|
AS REQUIRED |
|
|
37X47X1.2 MM |
| 096 |
N 000988037009 |
FITTED WASHER |
|
Repalced by: A 9012631452
|
| 096 |
A 9012631452 |
SPACER WASHER |
|
|
AS REQUIRED |
|
|
37X47X1.3 MM |
| 100 |
A 0019943441 |
LOCK |
| 104 |
A 3609810027 |
ANGULAR CONTACT BEARING |
|
|
STEERING WORM |
| 108 |
A 0089971345 |
SEAL RING |
|
|
STEERING NUT BEARING |
|
|
108X4 MM |
| 112 |
N 070852085000 |
NUT |
|
Repalced by: A 6173560026
|
| 112 |
A 6173560026 |
GROOVED NUT |
|
|
STEERING NUT BEARING |
| 115 |
A 3604661383 |
PISTON |
| 118 |
A 3609810227 |
ANGULAR CONTACT BEARING |
|
|
STEERING NUT BEARING |
| 121 |
A 3604660205 |
COVER |
|
|
STEERING NUT BEARING |
| 125 |
N 070852070000 |
NUT |
|
|
STEERING NUT BEARING |
| 128 |
A 3604660060 |
SEAL RING |
|
|
STEERING NUT BEARING |
| 131 |
A 0059979645 |
SEAL RING |
|
|
STEERING NUT BEARING |
|
|
41X3 MM |
| 135 |
A 3604660660 |
SEAL RING |
|
|
STEERING NUT BEARING |
|
|
117.3X4 MM |
| 139 |
A 0079979445 |
SEAL RING |
|
|
STEERING NUT BEARING |
|
|
102X5.5 MM |
| 150 |
A 3604620325 |
BALL GUIDE |
| 150 |
A 3604620225 |
BALL GUIDE |
| 153 |
A 3609950120 |
CLAMP |
|
|
BALL GUIDE TO PISTON |
| 156 |
A 1209900520 |
SCREW |
|
|
BALL GUIDE TO PISTON |
| 160 |
A 1129940005 |
LOCK |
| 165 |
A 3605862046 |
REPAIR KIT |
|
|
STEERING WORM WITH NUT |
| 165 |
A 3605861946 |
REPAIR KIT |
|
|
STEERING WORM WITH NUT |
| 170 |
A 3604603199 |
INSTALLATION KIT |
|
|
CONICAL SPRING WASHER CUSHIONING |
| 173 |
A 3604620028 |
BEARING RING |
|
|
CONICAL SPRING WASHER CUSHIONING |
| 176 |
A 3604620128 |
BEARING RING |
|
|
CONICAL SPRING WASHER CUSHIONING |
| 180 |
A 3604620228 |
BEARING RING |
|
|
CONICAL SPRING WASHER CUSHIONING |
| 184 |
A 3609902140 |
WASHER |
|
|
CONICAL SPRING WASHER CUSHIONING |
| 188 |
A 0059812510 |
NEEDLE BEARING |
|
|
CONICAL SPRING WASHER CUSHIONING |
| 191 |
A 3859930026 |
DISC SPRING |
|
|
CONICAL SPRING WASHER CUSHIONING |
| 194 |
A 3859930126 |
DISC SPRING |
|
|
CONICAL SPRING WASHER CUSHIONING |
| 198 |
A 3859810018 |
ROLLER BEARING |
|
|
CONICAL SPRING WASHER CUSHIONING |
| 205 |
A 0059979745 |
SEAL RING |
|
|
COVER TO STEERING BOX |
|
|
9X2.5 MM |
| 208 |
N 912004010102 |
LOCK WASHER |
|
|
COVER TO STEERING BOX |
| 211 |
N 000933010200 |
SCREW |
|
|
COVER TO STEERING BOX |
|
|
M 10X30 |
| 215 |
A 3604660983 |
PISTON |
|
Repalced by: A 3054660083
|
| 215 |
A 3054660083 |
PISTON |
|
|
STROKE LIMIT |
| 220 |
A 3604600011 |
STEERG. WORM SECTOR SHAFT |
|
|
WITH SET SCREW |
| 224 |
A 3604620071 |
SCREW |
| 227 |
A 0059979845 |
SEAL RING |
|
|
20X2 MM |
| 230 |
A 3604620252 |
SPACER WASHER |
|
|
AS REQUIRED |
|
|
3.05 MM |
| 230 |
A 3604620352 |
SPACER WASHER |
|
|
AS REQUIRED |
|
|
3.00 MM |
| 230 |
A 3604620452 |
SPACER WASHER |
|
|
AS REQUIRED |
|
|
2.95 MM |
| 230 |
A 3604620552 |
SPACER WASHER |
|
|
AS REQUIRED |
|
|
2.90 MM |
| 230 |
A 3604620652 |
SPACER WASHER |
|
|
AS REQUIRED |
|
|
2.85 MM |
| 230 |
A 3604620852 |
SPACER WASHER |
|
|
AS REQUIRED |
|
|
2.80 MM |
| 230 |
A 3604620752 |
SPACER WASHER |
|
|
AS REQUIRED |
|
|
2.75 MM |
| 230 |
A 3604621052 |
SPACER WASHER |
|
|
AS REQUIRED |
|
|
2.65 MM |
| 230 |
A 3604621252 |
SPACER WASHER |
|
|
AS REQUIRED |
|
|
2.55 MM |
| 230 |
A 3604621352 |
SPACER WASHER |
|
|
AS REQUIRED |
|
|
2.50 MM |
| 230 |
A 3604621452 |
SPACER WASHER |
|
|
AS REQUIRED |
|
|
2.45 MM |
| 238 |
A 0019946541 |
LOCK |
|
Repalced by: A 0049949441
|
| 238 |
A 0049949441 |
LOCK |
|
|
STEERING SHAFT BEARING IN COVER |
| 242 |
A 3604620062 |
THRUST WASHER |
|
|
STEERING SHAFT BEARING IN COVER |
| 256 |
N 000471015000 |
LOCK RING |
|
|
STEERING SHAFT BEARING IN COVER |
| 260 |
A 3604602214 |
STEERING BOX COVER |
|
|
STEERING WORM SECTOR SHAFT |
| 260 |
A 3604602314 |
STEERING BOX COVER |
|
|
STEERING WORM SECTOR SHAFT |
| 266 |
A 3604660260 |
SEAL RING |
|
|
STEERING WORM SECTOR SHAFT SEALING |
| 269 |
A 0069977445 |
SEAL RING |
|
|
STEERING WORM SECTOR SHAFT SEALING |
|
|
55X3 MM |
| 272 |
A 0029816010 |
NEEDLE BEARING |
|
|
STEERING SHAFT BEARING |
| 272 |
A 0039812210 |
NEEDLE BEARING |
|
|
STEERING SHAFT BEARING |
| 276 |
A 0059979945 |
SEAL RING |
|
|
STEERING WORM SECTOR SHAFT SEALING |
|
|
114X4 MM |
| 279 |
A 0059979645 |
SEAL RING |
|
|
STEERING WORM SECTOR SHAFT SEALING |
|
|
41X3 MM |
| 282 |
A 0059979745 |
SEAL RING |
|
|
BOX COVER |
|
|
9X2.5 MM |
| 285 |
N 000933010200 |
SCREW |
|
|
COVER TO BOX |
|
|
M 10X30 |
| 288 |
N 912004010102 |
LOCK WASHER |
|
|
COVER TO BOX |
| 291 |
N 000936014010 |
NUT |
|
Repalced by: N 308675014000
|
| 291 |
N 308675014000 |
NUT |
|
Repalced by: N 308675014002
|
| 291 |
N 308675014002 |
NUT |
|
|
STEERING WORM SECTOR SHAFT TO COVER |
| 300 |
A 3605861746 |
REPAIR KIT |
|
|
CHECK VALVE IN BOX |
| 300 |
N 005401310000 |
BALL |
| 300 |
A 3609930501 |
SPRING |
| 300 |
N 007603014405 |
SEAL RING |
| 300 |
A 3604610271 |
SCREW |
| 304 |
N 007603012405 |
SEAL RING |
|
|
OIL DRAIN |
|
|
12X15.5 MM |
| 308 |
A 3859970030 |
SCREW PLUG |
|
Repalced by: N 000910012000
|
| 308 |
N 000910012000 |
SCREW PLUG |
|
|
OIL DRAIN |
| 312 |
A 3605861846 |
REPAIR KIT |
|
|
(GASKET KIT) |
| 314 |
A 3604620396 |
BOOT |
|
|
SEALING OF UNIVERSAL JOINT & STEERING |
| 315 |
A 3554630601 |
PITMAN ARM |
| 315 |
A 3874630601 |
PITMAN ARM |
|
Repalced by: A 3874630801
|
| 315 |
A 3874630801 |
PITMAN ARM |
| 320 |
A 0009901455 |
NUT |
|
Repalced by: A 0019908151
|
| 320 |
A 0019908151 |
NUT |
|
|
PITMAN ARM TO STEERING BOX ASSEMBLY |
| 320 |
A 0029905051 |
NUT |
|
|
PITMAN ARM TO STEERING BOX ASSEMBLY |
| 322 |
N 000094008014 |
COTTER PIN |
|
|
PITMAN ARM TO STEERING BOX ASSEMBLY |
| 324 |
A 3529900302 |
SCREW |
|
|
STEERING TO STEERING BRACKET |
| 325 |
N 000960016261 |
SCREW |
|
Repalced by: N 308676016014
|
| 325 |
N 308676016014 |
SCREW |
|
|
STEERING TO STEERING BRACKET |
|
|
M 16X1.5X65 |
| 325 |
N 000961016096 |
SCREW |
|
Repalced by: N 308676016007
|
| 325 |
N 308676016007 |
SCREW |
|
|
STEERING TO STEERING BRACKET |
|
|
M 16X1.5X50 |
| 326 |
N 912004016101 |
LOCK WASHER |
|
|
STEERING TO STEERING BRACKET |
| 327 |
N 000463017002 |
LOCK PLATE |
|
|
STEERING TO STEERING BRACKET |
|
N 006796016101 |
CONICAL SPRING WASHER |
|
|
STEERING TO STEERING BRACKET |
| 330 |
A 3604620396 |
BOOT |
|
|
COVER TO STEERING BOX |
|
A 3524663665 |
LINE |
|
Repalced by: A 0002610283
|
|
A 3524665865 |
LINE |
|
Repalced by: A 0002610283
|
|
A 3524663465 |
LINE |
|
Repalced by: A 0002610283
|
|
A 3524665965 |
LINE |
|
Repalced by: A 0002610283
|
|
A 3604664365 |
LINE |
|
Repalced by: A 0002610283
|
|
A 3604664465 |
LINE |
|
Repalced by: A 0002610283
|
|
A 3604662465 |
LINE |
|
Repalced by: A 0002610283
|
|
A 3604662565 |
LINE |
|
Repalced by: A 0002610283
|
|
A 3604664765 |
LINE |
|
Repalced by: A 0002610283
|
|
A 3604664865 |
LINE |
|
Repalced by: A 0002610283
|
| 338 |
A 0002610283 |
OIL PIPE |
|
|
FROM PUMP TO HOSE |
|
|
10 MM |
| 338 |
A 0002610283 |
OIL PIPE |
|
|
FROM HOSE TO STEERING |
|
|
10 MM |
| 338 |
A 3554601324 |
LINE |
|
|
FROM PUMP TO HOSE |
| 338 |
A 3554601624 |
LINE |
|
|
FROM PUMP TO HOSE |
| 338 |
A 3554601724 |
LINE |
|
Repalced by: A 0005516156
|
| 338 |
A 3554601824 |
LINE |
|
|
FROM PUMP TO HOSE |
| 338 |
A 3554602124 |
LINE |
|
|
FROM PUMP TO HOSE |
| 338 |
A 3554601924 |
LINE |
|
|
FROM HOSE TO STEERING |
| 338 |
A 3554602024 |
LINE |
|
|
FROM HOSE TO STEERING |
| 338 |
A 3554602224 |
LINE |
|
Repalced by: A 0005516156
|
| 338 |
A 0005516156 |
TUBE |
|
|
FROM HOSE TO STEERING |
| 340 |
A 3609970682 |
HOSE |
|
|
FROM HOSE TO STEERING BOX |
| 340 |
A 3609971282 |
HOSE |
|
|
FROM HOSE TO STEERING BOX |
| 340 |
A 0009978152 |
HOSE |
|
|
FROM POWER STEERING PUMP TO STEERING |
| 340 |
A 0129972482 |
HOSE |
|
|
FROM POWER STEERING PUMP TO STEERING |
| 340 |
A 0019976352 |
HOSE |
|
|
FROM POWER STEERING PUMP TO STEERING |
| 344 |
N 003861010009 |
GLAND |
|
|
FOR 10-MM PIPE |
| 347 |
N 003861010009 |
GLAND |
|
|
FOR 10-MM PIPE |
| 347 |
N 003861012007 |
GLAND |
|
Repalced by: A 0019901967
|
| 347 |
A 0019901967 |
SEAL CONE |
|
|
PUMP-TO-STEERING-GEAR HYDRAULIC LINE |
| 350 |
N 915017010104 |
UNION NUT |
|
|
FOR 10-MM PIPE |
| 350 |
N 915017012100 |
UNION NUT |
|
|
PUMP-TO-STEERING-GEAR HYDRAULIC LINE |
|
Repalced by: N 000000006239
|
| 350 |
N 000000006239 |
UNION NUT |
|
|
PUMP-TO-STEERING-GEAR HYDRAULIC LINE |
| 354 |
N 915017010100 |
UNION NUT |
|
|
FOR 10-MM PIPE |
| 355 |
A 3524292040 |
BRACKET |
|
Repalced by: A 3555420240
|
| 355 |
A 3555420240 |
BRACKET |
|
Repalced by: A 6674290640
|
| 355 |
A 6674290640 |
BRACKET |
|
|
AT ENGINE |
| 355K |
A 3524281740 |
BRACKET |
|
Repalced by: A 3184280240
|
| 355K |
A 3184280240 |
BRACKET |
|
|
LINE TO BRACKET |
| 356 |
A 3609950601 |
CLAMP |
|
|
LINE MOUNTING |
| 356K |
A 3609950401 |
CLAMP |
|
|
LINE MOUNTING |
| 357 |
N 000000001147 |
SCREW |
|
|
LINE MOUNTING |
|
|
M 6X20 |
| 357K |
N 913004006002 |
NUT |
|
Repalced by: N 913004006001
|
| 357K |
N 913004006001 |
NUT |
|
Repalced by: N 910113006000
|
| 357K |
N 910113006000 |
NUT |
|
|
LINE MOUNTING |
| 358 |
N 003901010009 |
SCREW-IN FITTING |
|
|
PIPE LINE TO STEERING |
| 358 |
A 0029971572 |
FITTING |
|
|
PIPE LINE TO STEERING |
| 361 |
N 007603018101 |
SEAL RING |
|
|
PIPE LINE TO STEERING |
|
|
18X22 MM |
| 365 |
N 003901015005 |
SCREW-IN FITTING |
|
|
PIPE LINE TO STEERING |
| 370 |
A 3604664965 |
LINE |
|
Repalced by: A 3604604924
|
| 370 |
A 3604604924 |
LINE |
|
|
FROM STEERING TO OIL TANK |
| 370 |
A 3554661065 |
LINE |
|
Repalced by: A 3554601024
|
| 370 |
A 3554601024 |
LINE |
|
|
FROM STEERING TO OIL TANK |
| 371 |
A 3609971182 |
HOSE |
|
Repalced by: A 3439970582
|
| 371 |
A 3439970582 |
HOSE |
|
Repalced by: A 6999974082
|
| 371 |
A 6999974082 |
HOSE |
|
Repalced by: A 3859971682
|
| 371 |
A 3859971682 |
HOSE |
|
|
FROM STEERING TO OIL TANK |
| 372 |
N 916017020000 |
CLAMP |
|
Repalced by: N 000000000667
|
| 372 |
N 000000000667 |
CLAMP |
|
|
FROM LINE TO OIL TANK |
| 374 |
N 003861015004 |
GLAND |
|
|
FOR OIL-TANK-TO-HYDRAULIC-PUMP LINE |
| 377 |
N 915017015100 |
UNION NUT |
|
|
FOR OIL-TANK-TO-HYDRAULIC-PUMP LINE |
| 382 |
A 0004662502 |
TANK |
|
|
FOR HYDRAULIC STEERING |
| 382 |
A 0004663802 |
TANK |
|
Repalced by: A 0004664502
|
| 382 |
A 0004664502 |
TANK |
| 386 |
A 0004661305 |
COVER |
| 386 |
A 0004662005 |
COVER |
| 388 |
A 0004660068 |
FILLER CAP |
|
|
TO 000 466 45 02 |
| 390 |
A 0004660260 |
SEAL RING |
|
|
133 X 3 77,TO 000 466 25 02/38 02 |
| 391 |
A 0004661760 |
SEAL RING |
|
|
TO 000 466 45 02 |
| 393 |
N 000315008006 |
NUT |
| 393 |
N 000315008006 |
NUT |
| 397 |
A 0004660067 |
OIL DIPSTICK |
| 397 |
A 0004660218 |
PIPE |
|
|
TO 000 466 38 02 |
| 399 |
A 0004660267 |
OIL DIPSTICK |
|
Repalced by: A 0004660867
|
| 399 |
A 0004660867 |
OIL DIPSTICK |
|
|
TO 000 466 45 02 |
|
A 1233270059 |
PROTECTIVE CAP |
| 400 |
A 0009870643 |
RUBBER SLEEVE |
|
|
TO 000 466 25 02/38 02 |
| 403 |
A 0004660675 |
CENTERING RING |
|
|
TO 000 466 25 02/38 02 |
| 407 |
A 0004660037 |
REINFORCEMENT |
| 407 |
A 0004660238 |
COVER PLATE |
| 410 |
A 0014664465 |
FILTER CARRIER |
|
|
TO 000 466 25 02/38 02 |
| 412 |
A 0004660740 |
BRACKET |
|
|
TO 000 466 45 02 |
| 414 |
A 0004660153 |
SPACER TUBE |
|
|
TO 000 466 25 02/38 02 |
| 418 |
A 0009976872 |
FITTING |
|
Repalced by: A 0004660571
|
| 418 |
A 0004660571 |
FITTING |
|
|
TO 000 466 25 02/38 02 |
| 421 |
A 0004660275 |
WASHER |
|
Repalced by: A 9402680552
|
| 421 |
A 9402680552 |
SPACER WASHER |
|
|
TO 000 466 25 02/38 02 |
|
A 0001842225 |
FILTER ELEMENT |
|
Repalced by: A 0004660604
|
| 425 |
A 0004660204 |
FILTER |
|
Repalced by: A 0004660604
|
| 425 |
A 0004660604 |
FILTER |
| 425 |
A 0004662804 |
FILTER |
| 429 |
A 0004660540 |
BRACKET |
|
Repalced by: A 0004660940
|
| 429 |
A 0004660940 |
BRACKET |
|
|
TO 000 466 25 02/38 02 |
|
A 0009879046 |
SEALING CORD |
|
Repalced by: A 0059970848
|
|
A 0029973245 |
SEAL RING |
|
Repalced by: A 0059970848
|
| 432 |
A 0059970848 |
SEAL RING |
|
|
TO 000 466 25 02/38 02 |
| 437 |
A 0004660458 |
CONNECTOR |
|
|
TO 000 466 25 02/38 02 |
| 441 |
A 0004660358 |
CONNECTOR |
|
|
TO 000 466 25 02/38 02 |
| 445 |
A 0029973345 |
SEAL RING |
|
Repalced by: A 0099970145
|
| 445 |
A 0099970145 |
SEAL RING |
|
|
8 X 3.5 MM,TO 000 466 25 02/38 02 |
| 449 |
N 912004008102 |
LOCK WASHER |
|
|
TO 000 466 25 02/38 02 |
| 452 |
N 304032008006 |
NUT |
|
|
TO 000 466 25 02/38 02 |
| 455 |
N 304017010027 |
HEXAGON HEAD BOLT |
|
|
OIL TANK |
|
|
M10X16 |
| 459 |
N 912004010102 |
LOCK WASHER |
|
|
OIL TANK |
| 460 |
A 3554600135 |
BRACKET |
|
|
OIL TANK |
| 460 |
A 3554600235 |
BRACKET |
|
|
OIL TANK |
|
A 3974610440 |
STEERING SUPPORT |
|
|
OIL TANK |
|
A 3974610740 |
STEERING SUPPORT |
|
|
OIL TANK |
| 461 |
N 000084006162 |
SCREW |
|
Repalced by: A 0029903712
|
| 461 |
A 0029903712 |
SCREW |
|
Repalced by: N 000000001149
|
| 461 |
N 000000001149 |
HEXALOBULAR BOLT |
|
|
OIL TANK TO BRACKET |
|
|
M 6X25 |
| 461K |
N 007985006139 |
SCREW |
|
|
OIL TANK TO BRACKET |
|
|
M 6X30 |
| 462 |
N 913004006002 |
NUT |
|
Repalced by: N 913004006001
|
| 462 |
N 913004006001 |
NUT |
|
Repalced by: N 910113006000
|
| 462 |
N 910113006000 |
NUT |
|
|
OIL TANK TO BRACKET |
| 462 |
N 913002006001 |
NUT |
|
Repalced by: N 913002006009
|
| 462 |
N 913002006009 |
NUT |
|
|
OIL TANK TO BRACKET |
|
N 000961012052 |
SCREW |
|
Repalced by: N 308676012012
|
|
N 308676012012 |
HEXAGON HEAD BOLT |
|
|
BRACKET TO BRACKET |
|
|
M12X1.5X25 |
|
N 910113012002 |
NUT |
|
|
BRACKET TO BRACKET |
|
N 000961014100 |
SCREW |
|
|
BRACKET TO FRAME |
|
|
M 14X1.5X30 |
|
N 913004014002 |
NUT |
|
Repalced by: N 910113014001
|
|
N 910113014001 |
NUT |
|
|
BRACKET TO FRAME |
| 462E |
N 000961012151 |
SCREW |
|
|
BRACKET TO STEERING BRACKET |
|
|
M 12X1.5X30 |
| 462K |
N 913004012009 |
NUT |
|
Repalced by: N 910113012003
|
| 462K |
N 910113012003 |
NUT |
|
|
BRACKET TO STEERING BRACKET |
| 463 |
A 3524661166 |
LINE |
|
|
FROM TANK TO HOSE |
| 463 |
A 3554661765 |
LINE |
|
Repalced by: A 3554601524
|
| 463 |
A 3554601524 |
LINE |
|
|
FROM TANK TO HOSE |
| 463 |
A 3554661365 |
LINE |
|
|
FROM TANK TO HOSE |
| 463 |
A 3524660966 |
LINE |
|
|
FROM TANK TO HOSE |
| 463 |
A 3554661465 |
LINE |
|
Repalced by: A 0004291601
|
| 463 |
A 0004291601 |
LINE |
|
|
FROM TANK TO HOSE |
| 466 |
A 3609970982 |
HOSE |
|
Repalced by: A 3859971582
|
| 466 |
A 3859971582 |
HOSE |
|
|
FOR OIL-TANK-TO-HYDRAULIC-PUMP LINE |
| 468 |
N 916017020000 |
CLAMP |
|
Repalced by: N 000000000667
|
| 468 |
N 000000000667 |
CLAMP |
|
|
HOSE TO OIL LINE |
| 470 |
A 3604663665 |
LINE |
|
Repalced by: A 3604603624
|
| 470 |
A 3604603624 |
LINE |
|
|
FROM HOSE TO PUMP |
| 474 |
N 003861022004 |
GLAND |
|
Repalced by: A 0019901267
|
| 474 |
A 0019901267 |
SEAL CONE |
|
|
FOR OIL-TANK-TO-HYDRAULIC-PUMP LINE |
| 477 |
N 915017022100 |
UNION NUT |
|
|
FOR OIL-TANK-TO-HYDRAULIC-PUMP LINE |
|
Repalced by: N 000000006243
|
| 477 |
N 000000006243 |
NUT |
|
|
FOR OIL-TANK-TO-HYDRAULIC-PUMP LINE |
| 481 |
A 3524661340 |
BRACKET |
|
Repalced by: A 3812952440
|
| 481 |
A 3812952440 |
BRACKET |
|
|
DELIVERY AND SUCTION LINES TO GUSSET PLATE |
| 481E |
N 000933010128 |
SCREW |
|
|
BRACKET TO GUSSET PLATE |
|
|
M 10X20 |
| 481K |
N 912004010102 |
LOCK WASHER |
|
|
BRACKET TO GUSSET PLATE |
| 481N |
N 000934010014 |
NUT |
|
Repalced by: N 304032010003
|
| 481N |
N 304032010003 |
NUT |
|
|
BRACKET TO GUSSET PLATE |
| 482 |
A 3609951201 |
CLAMP |
|
|
DELIVERY AND SUCTION LINES TO GUSSET PLATE |
| 482 |
A 3609951701 |
CLAMP |
|
Repalced by: N 916016018202
|
| 482 |
N 916016018202 |
CLAMP |
|
|
DELIVERY AND SUCTION LINES TO GUSSET PLATE |
| 482K |
N 000933008153 |
SCREW |
|
Repalced by: N 304017008034
|
| 482K |
N 304017008034 |
SCREW |
|
|
DELIVERY AND SUCTION LINES TO GUSSET PLATE |
|
|
M 8X25 |
| 482N |
N 912004008102 |
LOCK WASHER |
|
|
DELIVERY AND SUCTION LINES TO GUSSET PLATE |
| 482R |
N 304032008006 |
NUT |
|
|
DELIVERY AND SUCTION LINES TO GUSSET PLATE |
| 483 |
A 3609951301 |
CLAMP |
|
Repalced by: A 3609951201
|
| 483 |
A 3609951201 |
CLAMP |
|
|
DELIVERY AND SUCTION LINES TO BRACKET AT FRAME |
| 483E |
A 3554660340 |
BRACKET |
|
|
DELIVERY AND SUCTION LINES TO BRACKET AT FRAME |
| 483K |
A 3812710540 |
BRACKET |
|
|
DELIVERY AND SUCTION LINES TO BRACKET AT FRAME |
| 483N |
A 3854290540 |
BRACKET |
|
|
DELIVERY AND SUCTION LINES TO BRACKET AT FRAME |
| 483N |
A 3854290540 |
BRACKET |
|
|
DELIVERY AND SUCTION LINES TO BRACKET AT FRAME |
| 483P |
N 000933008153 |
SCREW |
|
Repalced by: N 304017008034
|
| 483P |
N 304017008034 |
SCREW |
|
|
BRACKET TO SIDE MEMBER |
|
|
M 8X25 |
| 483R |
N 000933008152 |
SCREW |
|
Repalced by: N 304017008027
|
| 483R |
N 304017008027 |
SCREW |
|
|
BRACKET TO SIDE MEMBER |
|
|
M 8X30 |
| 483U |
N 912004008102 |
LOCK WASHER |
|
|
BRACKET TO SIDE MEMBER |
| 483X |
N 304032008006 |
NUT |
|
|
BRACKET TO SIDE MEMBER |
| 484 |
A 3609950301 |
CLAMP |
|
|
DELIVERY AND SUCTION LINES TO BRACKET AT FRAME |
| 484 |
A 3609950301 |
CLAMP |
|
|
DELIVERY AND SUCTION LINES TO BRACKET AT FRAME |
| 484E |
A 3609950401 |
CLAMP |
|
|
DELIVERY AND SUCTION LINES TO BRACKET AT FRAME |
| 484E |
A 3609950701 |
CLAMP |
|
Repalced by: N 916016018202
|
| 484E |
N 916016018202 |
CLAMP |
|
|
DELIVERY AND SUCTION LINES TO BRACKET AT FRAME |
| 484E |
N 916016018202 |
CLAMP |
|
|
DELIVERY AND SUCTION LINES TO BRACKET AT FRAME |
| 485 |
N 916016022202 |
CLAMP |
|
|
DELIVERY AND SUCTION LINES TO BRACKET AT FRAME |
| 486 |
A 3609951201 |
CLAMP |
|
|
DELIVERY AND SUCTION LINES TO BRACKET AT FRAME |
| 486 |
A 0009951601 |
CLAMP |
|
Repalced by: N 916016010203
|
| 486 |
N 916016010203 |
CLAMP |
|
|
DELIVERY AND SUCTION LINES TO BRACKET AT FRAME |
| 490 |
A 3609951701 |
CLAMP |
|
Repalced by: N 916016018202
|
| 490 |
N 916016018202 |
CLAMP |
|
|
DELIVERY AND SUCTION LINES TO BRACKET AT FRAME |
| 491 |
N 000933008153 |
SCREW |
|
Repalced by: N 304017008034
|
| 491 |
N 304017008034 |
SCREW |
|
|
DELIVERY AND SUCTION LINES TO BRACKET AT FRAME |
|
|
M 8X25 |
| 491E |
N 912004008102 |
LOCK WASHER |
|
|
DELIVERY AND SUCTION LINES TO BRACKET AT FRAME |
| 491K |
N 304032008006 |
NUT |
|
|
DELIVERY AND SUCTION LINES TO BRACKET AT FRAME |
| 491N |
N 000933006158 |
SCREW |
|
|
DELIVERY AND SUCTION LINES TO BRACKET AT FRAME |
|
|
M 6X20 |
| 491P |
N 000933006121 |
SCREW |
|
Repalced by: N 304017006020
|
| 491P |
N 304017006020 |
SCREW |
|
|
DELIVERY AND SUCTION LINES TO BRACKET AT FRAME |
|
|
M 6X20 |
| 491R |
N 912004006102 |
LOCK WASHER |
|
|
DELIVERY AND SUCTION LINES TO BRACKET AT FRAME |
| 491U |
N 000934006007 |
NUT |
|
|
DELIVERY AND SUCTION LINES TO BRACKET AT FRAME |
|
N 000933008153 |
SCREW |
|
Repalced by: N 304017008034
|
|
N 304017008034 |
SCREW |
|
|
BRACKET TO SIDE MEMBER |
|
N 913004008004 |
NUT |
|
Repalced by: N 913004008001
|
|
N 913004008001 |
NUT |
|
|
BRACKET TO SIDE MEMBER |
| 492 |
A 3464295840 |
BRACKET |
|
Repalced by: A 3812950440
|
| 492 |
A 3144290240 |
BRACKET |
|
Repalced by: A 3812950440
|
| 492 |
A 3812950440 |
BRACKET |
|
|
DELIVERY AND SUCTION LINES |
| 492E |
N 000933010128 |
SCREW |
|
|
BRACKET TO STEERING |
|
|
M 10X20 |
| 492K |
N 000137010201 |
SPRING WASHER |
|
|
BRACKET TO STEERING |
| 493 |
A 3609950501 |
CLAMP |
|
Repalced by: A 3609952001
|
| 493 |
A 3609952001 |
CLAMP |
|
Repalced by: A 6739950001
|
| 493 |
A 6739950001 |
CLAMP |
|
|
DELIVERY AND SUCTION LINES TO BRACKET |
| 493E |
N 000000001147 |
SCREW |
|
|
DELIVERY AND SUCTION LINES TO BRACKET |
|
|
M 6X20 |
| 493K |
N 000125006421 |
WASHER |
|
|
DELIVERY AND SUCTION LINES TO BRACKET |
|
Repalced by: N 000125006449
|
| 493K |
N 000125006449 |
WASHER |
|
|
DELIVERY AND SUCTION LINES TO BRACKET |
| 493N |
N 913004006002 |
NUT |
|
Repalced by: N 913004006001
|
| 493N |
N 913004006001 |
NUT |
|
Repalced by: N 910113006000
|
| 493N |
N 910113006000 |
NUT |
|
|
DELIVERY AND SUCTION LINES TO BRACKET |
| 495 |
A 3609950301 |
CLAMP |
|
|
DELIVERY AND SUCTION LINES |
| 495 |
A 3609950701 |
CLAMP |
|
Repalced by: N 916016018202
|
| 495 |
N 916016018202 |
CLAMP |
|
|
DELIVERY AND SUCTION LINES |
| 495E |
N 000933006102 |
SCREW |
|
|
DELIVERY AND SUCTION LINES |
|
|
M 6X15 |
| 495K |
N 912004006102 |
LOCK WASHER |
|
|
DELIVERY AND SUCTION LINES |
| 495N |
N 000934006007 |
NUT |
|
|
DELIVERY AND SUCTION LINES |
| 496 |
A 3609951201 |
CLAMP |
|
|
DELIVERY AND SUCTION LINES |
| 496 |
A 3609951701 |
CLAMP |
|
Repalced by: N 916016018202
|
| 496 |
N 916016018202 |
CLAMP |
|
|
DELIVERY AND SUCTION LINES |
| 497E |
N 000933008147 |
SCREW |
|
Repalced by: N 304017008021
|
| 497E |
N 304017008021 |
HEXAGON HEAD BOLT |
|
|
DELIVERY AND SUCTION LINES |
|
|
M8X20 |
| 497K |
N 912004008102 |
LOCK WASHER |
|
|
DELIVERY AND SUCTION LINES |
| 497N |
N 304032008006 |
NUT |
|
|
DELIVERY AND SUCTION LINES |
| 500 |
A 0004640601 |
STEERING WHEEL |
|
Repalced by: A 0004641101
|
| 500 |
A 0004641101 |
STEERING WHEEL |
| 500 |
A 0004641201 |
STEERING WHEEL |
| 504 |
A 0004640131 |
CAP |
|
Repalced by: A 0004641231
|
| 504 |
A 0004641231 |
CAP |
|
Repalced by: A 0004642631
|
| 504 |
A 0004642631 |
CAP |
|
|
STEERING WHEEL |
| 507 |
A 0004640177 |
PROTECTIVE RING |
|
A 3524601229 |
STEERING BRACKET |
|
Repalced by: A 3524601829
|
| 515 |
A 3524601829 |
STEERING BRACKET |
| 515 |
A 3524602229 |
STEERING BRACKET |
|
Repalced by: A 3524602429
|
| 515 |
A 3524602429 |
STEERING BRACKET |
|
Repalced by: A 3974610140
|
| 515 |
A 3974610140 |
STEERING SUPPORT |
|
A 3524601329 |
STEERING BRACKET |
|
Repalced by: A 3524601929
|
| 515 |
A 3524601929 |
STEERING BRACKET |
| 515 |
A 3524602329 |
STEERING BRACKET |
|
Repalced by: A 3524602529
|
| 515 |
A 3524602529 |
STEERING BRACKET |
|
Repalced by: A 3974610040
|
| 515 |
A 3974610040 |
STEERING SUPPORT |
| 516 |
A 0029908201 |
SCREW |
|
|
STEERING BRACKET TO FRAME |
| 517 |
N 912004012100 |
LOCK WASHER |
|
|
STEERING BRACKET TO FRAME |
| 518 |
N 000934012023 |
NUT |
|
Repalced by: N 308673012002
|
| 518 |
N 308673012002 |
HEXAGON NUT |
|
|
STEERING BRACKET TO FRAME |
| 519 |
A 3609902001 |
SCREW |
|
|
STEERING BRACKET TO FRAME |
| 519 |
A 3559900501 |
SCREW |
|
|
STEERING BRACKET TO FRAME |
| 519 |
A 3529903701 |
SCREW |
|
|
STEERING BRACKET TO FRAME |
| 519 |
A 3529903701 |
SCREW |
|
|
STEERING BRACKET TO FRAME |
| 519 |
N 000960014247 |
SCREW |
|
Repalced by: N 308676014013
|
| 519 |
N 308676014013 |
SCREW |
|
|
STEERING BRACKET TO FRAME |
|
|
M 14X1.5X65 |
| 519 |
N 000960014229 |
SCREW |
|
|
STEERING BRACKET TO FRAME |
|
|
M 14X1.5X55 |
|
N 006796014100 |
CONICAL SPRING WASHER |
|
|
STEERING BRACKET TO FRAME |
|
A 3559900340 |
WASHER |
|
|
STEERING BRACKET TO FRAME |
| 520 |
N 913004014005 |
NUT |
|
Repalced by: N 910113014000
|
| 520 |
N 910113014000 |
NUT |
|
|
STEERING BRACKET TO FRAME |
| 520 |
N 913004014005 |
NUT |
|
Repalced by: N 910113014000
|
| 520 |
N 910113014000 |
NUT |
|
|
STEERING BRACKET TO FRAME |
|
A 3974600535 |
BRACKET |
|
|
STEERING BRACKET TO FRAME |
|
A 3974600435 |
BRACKET |
|
Repalced by: A 6174030119
|
|
A 6174030119 |
BASE BLOCK |
|
|
STEERING BRACKET TO FRAME |
|
N 000960016261 |
SCREW |
|
Repalced by: N 308676016014
|
|
N 308676016014 |
SCREW |
|
|
STEERING TO STEERING BRACKET |
|
|
M 16X1.5X65 |
|
N 000961016096 |
SCREW |
|
Repalced by: N 308676016007
|
|
N 308676016007 |
SCREW |
|
|
STEERING TO STEERING BRACKET |
|
|
M 16X1.5X50 |
|
N 006796016101 |
CONICAL SPRING WASHER |
|
|
STEERING TO STEERING BRACKET |
| 530 |
A 3354600137 |
BEARING |
|
Repalced by: A 3354600337
|
| 530 |
A 3354600337 |
BEARING |
|
Repalced by: A 3354600437
|
| 530 |
A 3354600437 |
BEARING |
|
|
PLEASE REFER TO ADDITIONAL PARTS |
| 530 |
A 3354600337 |
BEARING |
|
Repalced by: A 3354600437
|
| 530 |
A 3354600437 |
BEARING |
|
|
STEERING SHAFT |
| 534 |
A 3124621150 |
BUSHING |
|
Repalced by: A 0119815110
|
| 534 |
A 0119815110 |
NEEDLE BEARING |
| 537 |
A 3214620165 |
RING |
| 540 |
A 3224620023 |
COVER |
| 541 |
N 000933010145 |
SCREW |
|
|
STEERING SHAFT BEARING TO CAB |
|
|
M 10X35 |
| 541 |
N 000931010282 |
SCREW |
|
|
STEERING SHAFT BEARING TO CAB |
|
|
M 10X32 |
| 542 |
N 000137010201 |
SPRING WASHER |
|
|
STEERING SHAFT BEARING TO CAB |
| 543 |
N 000125010518 |
WASHER |
|
Repalced by: N 000125010532
|
| 543 |
N 000125010532 |
WASHER |
|
|
STEERING SHAFT BEARING TO CAB |
| 544 |
N 000934010014 |
NUT |
|
Repalced by: N 304032010003
|
| 544 |
N 304032010003 |
NUT |
|
|
STEERING SHAFT BEARING TO CAB |
| 545 |
A 3524620296 |
BOOT |
|
Repalced by: A 3604620596
|
| 545 |
A 3604620596 |
BOOT |
|
|
UNIVERSAL JOINT,TOP |
| 545 |
A 3554620396 |
BOOT |
|
Repalced by: A 3554620496
|
| 545 |
A 3554620496 |
BOOT |
|
|
UNIVERSAL JOINT,TOP |
| 547 |
N 900288014002 |
CLAMP |
|
|
UNIVERSAL JOINT,TOP |
| 550 |
A 3274600157 |
UNIVERSAL JOINT |
|
Repalced by: A 3524600057
|
| 550 |
A 3524600057 |
UNIVERSAL JOINT |
|
|
STEERING SHAFT |
| 554 |
A 1884100231 |
UNIVERSAL JOINT CROSS |
| 558 |
A 1884110258 |
SEAL HOLDER |
| 561 |
A 1884110460 |
RUBBER RING |
| 564 |
A 1104110242 |
BEARING BUSHING |
| 564 |
A 1104110342 |
BEARING BUSHING |
| 568 |
A 0009811487 |
NEEDLE |
|
Repalced by: A 3229810087
|
| 568 |
A 3229810087 |
NEEDLE |
|
|
SET = 192 PIECES |
| 571 |
A 1889940534 |
SNAP RING |
|
|
AS REQUIRED |
|
|
1.45 MM |
| 571 |
A 1889940034 |
SNAP RING |
|
|
AS REQUIRED |
|
|
1.50 MM |
| 571 |
A 1889940134 |
SNAP RING |
|
|
AS REQUIRED |
|
|
1.55 MM |
| 571 |
A 1889940234 |
SNAP RING |
|
|
AS REQUIRED |
|
|
1.60 MM |
| 571 |
A 1889940334 |
SNAP RING |
|
|
AS REQUIRED |
|
|
1.65 MM |
| 571 |
A 1889940434 |
SNAP RING |
|
|
AS REQUIRED |
|
|
1.70 MM |
| 576 |
A 3164600057 |
UNIVERSAL JOINT |
|
Repalced by: A 0004600057
|
| 576 |
A 0004600057 |
UNIVERSAL JOINT |
|
|
STEERING SHAFT |
| 576 |
A 4214600457 |
UNIVERSAL JOINT |
|
Repalced by: A 3164600057
|
| 576 |
A 3164600157 |
UNIVERSAL JOINT |
|
Repalced by: A 0004600157
|
| 576 |
A 3164600157 |
UNIVERSAL JOINT |
| 576 |
A 3814600057 |
UNIVERSAL JOINT |
|
Repalced by: A 3164600057
|
| 578 |
A 3814620375 |
WASHER |
|
Repalced by: A 3814620475
|
| 578 |
A 3814620475 |
WASHER |
|
|
UNIVERSAL JOINT COVERING |
| 579 |
A 3814620596 |
BOOT |
|
Repalced by: A 3814621196
|
| 579 |
A 3814621196 |
BOOT |
|
|
UNIVERSAL JOINT COVERING |
| 579E |
A 3814620660 |
SEAL RING |
|
|
UNIVERSAL JOINT COVERING |
| 580 |
A 3604620401 |
STEERING SHAFT |
|
|
BOTTOM |
| 580 |
A 3604620801 |
STEERING SHAFT |
|
|
BOTTOM |
| 580 |
A 3604621701 |
STEERING SHAFT |
|
|
BOTTOM |
| 580 |
A 3604621401 |
STEERING SHAFT |
|
|
BOTTOM |
| 580 |
A 3604622301 |
STEERING SHAFT |
|
|
BOTTOM |
| 584 |
A 3524620001 |
STEERING SHAFT |
|
Repalced by: A 3524623901
|
| 584 |
A 3524623901 |
STEERING SHAFT |
|
|
PLEASE REFER TO ADDITIONAL PARTS |
| 584 |
A 3524621801 |
STEERING SHAFT |
|
Repalced by: A 3524624101
|
| 584 |
A 3524624101 |
STEERING SHAFT |
|
|
PLEASE REFER TO ADDITIONAL PARTS |
| 584 |
A 3524622601 |
STEERING SHAFT |
|
Repalced by: A 3524623101
|
| 584 |
A 3524623101 |
STEERING SHAFT |
|
|
TOP |
| 584 |
A 3524622801 |
STEERING SHAFT |
|
Repalced by: A 3524623601
|
| 584 |
A 3524623601 |
STEERING SHAFT |
|
|
TOP |
| 588 |
A 3219900401 |
SCREW |
|
|
UNIVERSAL JOINT TO STEERING COLUMN TUBE |
|
|
M 10X35 |
| 588 |
A 3169900114 |
SCREW |
|
|
UNIVERSAL JOINT TO STEERING COLUMN TUBE |
|
|
M 8X38 |
| 588 |
A 3169900114 |
SCREW |
|
|
UNIVERSAL JOINT TO STEERING COLUMN TUBE |
|
|
M 8X38 |
| 588 |
A 3819900114 |
SCREW |
|
|
UNIVERSAL JOINT TO STEERING COLUMN TUBE |
|
|
M 8X42 |
| 588 |
A 3819900114 |
SCREW |
|
|
UNIVERSAL JOINT TO STEERING COLUMN TUBE |
|
|
M 8X42 |
| 590 |
N 000463010502 |
LOCK PLATE |
|
|
UNIVERSAL JOINT TO STEERING COLUMN TUBE |
| 591 |
N 910113008010 |
NUT |
|
Repalced by: N 910113008001
|
| 591 |
N 910113008001 |
NUT |
|
|
UNIVERSAL JOINT TO STEERING COLUMN TUBE |
| 595 |
N 006888005006 |
WOODRUFF KEY |
|
|
STEERING WHEEL TO STEERING COLUMN |
| 598 |
N 000936022002 |
NUT |
|
|
STEERING WHEEL TO STEERING COLUMN |
| 602 |
A 3214620060 |
SEAL RING |
|
|
STEERING COLUMN TUBE THRU CAB FLOOR |
| 610 |
A 3524620196 |
BOOT |
|
|
STEERING COLUMN TUBE THRU CAB FLOOR |
| 612 |
N 916017130000 |
CLAMP |
|
Repalced by: N 000000000678
|
| 612 |
N 000000000678 |
CLAMP |
|
|
CAB FLOOR |
|
Repalced by: N 000000005892
|
| 612 |
N 000000005892 |
CLAMP |
|
|
CAB FLOOR |
| 615 |
A 3524620096 |
BOOT |
|
|
CAB FLOOR |
| 615 |
A 3554620096 |
BOOT |
|
|
AT CAB FLOOR |
| 617 |
N 000933006103 |
SCREW |
|
Repalced by: N 304017006018
|
| 617 |
N 304017006018 |
SCREW |
|
|
CAB FLOOR |
|
|
M 6X12 |
| 619 |
N 912004006102 |
LOCK WASHER |
|
|
CAB FLOOR |
| 625 |
A 3554601505 |
DRAG LINK |
|
Repalced by: A 3554605905
|
| 625 |
A 3554605905 |
DRAG LINK |
|
|
LEMFOERDER |
| 625 |
A 3554606005 |
DRAG LINK |
|
|
EHRENREICH |
| 625 |
A 3554602305 |
DRAG LINK |
|
Repalced by: A 3554604705
|
| 625 |
A 3554604705 |
DRAG LINK |
|
|
LEMFOERDER |
| 625 |
A 3554602805 |
DRAG LINK |
|
|
EHRENREICH |
| 630 |
A 0003301085 |
BOOT |
| 630 |
A 3354600096 |
BOOT |
|
Repalced by: A 0004621796
|
| 630 |
A 0004621796 |
BOOT |
| 634 |
N 000937020001 |
NUT |
|
|
DRAG LINK TO LEVER |
| 636 |
N 000094004043 |
COTTER PIN |
|
|
DRAG LINK TO LEVER |
|
N 000937024002 |
NUT |
|
|
DRAG LINK TO LEVER |
|
N 000094005038 |
COTTER PIN |
|
|
DRAG LINK TO LEVER |
| 640 |
A 3554630010 |
STEERING INTERMEDIATE ARM |
|
|
DRAG LINK |
| 640 |
A 3554630110 |
STEERING INTERMEDIATE ARM |
|
|
DRAG LINK |
| 640 |
A 3554630210 |
STEERING INTERMEDIATE ARM |
|
|
DRAG LINK |
| 643 |
N 071412010200 |
GREASE NIPPLE |
|
|
STEERING INTERMEDIATE ARM |
| 648 |
A 3524630011 |
TRUNNION BEARING |
|
|
STEERING INTERMEDIATE ARM BEARING |
| 650 |
N 000960012058 |
SCREW |
|
|
BEARING BRACKET TO SUBSTRUCTURE |
|
|
M 12X1.5X40 |
| 650 |
N 000960012171 |
SCREW |
|
|
BEARING BRACKET TO SUBSTRUCTURE |
|
|
M 12X1.5X45 |
| 652 |
N 000937012006 |
NUT |
|
|
BEARING BRACKET TO SUBSTRUCTURE |
| 654 |
N 006504042100 |
RADIAL SEAL RING |
|
Repalced by: A 0079976446
|
| 654 |
A 0079976446 |
SEAL RING |
|
|
STEERING INTERMEDIATE ARM BEARING |
| 657 |
A 3174630052 |
SPACER WASHER |
|
|
STEERING INTERMEDIATE ARM BEARING |
| 660 |
N 000720030206 |
TAPERED ROLLER BEARING |
|
|
STEERING INTERMEDIATE ARM BEARING |
| 664 |
N 000720030205 |
TAPERED ROLLER BEARING |
|
Repalced by: A 0059819105
|
| 664 |
A 0059819105 |
TAPERED ROLLER BEARING |
|
|
STEERING INTERMEDIATE ARM BEARING |
| 668 |
A 3214630075 |
THRUST RING |
|
Repalced by: A 3174630062
|
| 668 |
A 3174630062 |
THRUST WASHER |
|
|
STEERING INTERMEDIATE ARM BEARING |
| 673 |
N 000937020001 |
NUT |
|
|
STEERING INTERMEDIATE ARM BEARING |
| 674 |
N 000094004067 |
COTTER PIN |
|
|
STEERING INTERMEDIATE ARM BEARING |
| 675 |
A 3214630033 |
CAP |
|
|
STEERING INTERMEDIATE ARM BEARING |
| 680 |
A 3554600905 |
DRAG LINK |
|
Repalced by: A 3554605105
|
| 680 |
A 3554605105 |
DRAG LINK |
|
|
LEMFOERDER |
| 680 |
A 3554603505 |
DRAG LINK |
|
|
EHRENREICH |
| 680 |
A 3554602405 |
DRAG LINK |
|
Repalced by: A 3554604805
|
| 680 |
A 3554604805 |
DRAG LINK |
|
|
LEMFOERDER |
| 680 |
A 3554602905 |
DRAG LINK |
|
|
EHRENREICH |
| 680 |
A 3554601005 |
DRAG LINK |
|
Repalced by: A 3554605205
|
| 680 |
A 3554605205 |
DRAG LINK |
|
|
LEMFOERDER |
| 680 |
A 3554603205 |
DRAG LINK |
|
|
EHRENREICH |
| 680 |
A 3554602505 |
DRAG LINK |
|
Repalced by: A 3554605005
|
| 680 |
A 3554605005 |
DRAG LINK |
|
|
LEMFOERDER |
| 680 |
A 3554603005 |
DRAG LINK |
|
|
EHRENREICH |
| 685 |
A 0004600148 |
DRAG LINK END |
|
Repalced by: A 0004602648
|
| 685 |
A 0004602648 |
DRAG LINK END |
|
|
ADJUSTABLE |
|
|
LEMFOERDER |
| 685 |
A 0004602748 |
DRAG LINK END |
|
|
ADJUSTABLE |
|
|
EHRENREICH |
| 685 |
A 0004600348 |
DRAG LINK END |
|
Repalced by: A 0004602848
|
| 685 |
A 0004602848 |
DRAG LINK END |
|
Repalced by: A 0014600848
|
| 685 |
A 0014600848 |
DRAG LINK END |
|
Repalced by: A 0014602248
|
| 685 |
A 0014602248 |
DRAG LINK END |
|
Repalced by: A 0014607748
|
| 685 |
A 0014607748 |
DRAG LINK END |
|
|
ADJUSTABLE |
|
|
LEMFOERDER |
| 685 |
A 0004602948 |
DRAG LINK END |
|
Repalced by: A 0014601248
|
| 685 |
A 0014601248 |
DRAG LINK END |
|
Repalced by: A 0014602248
|
| 685 |
A 0014602248 |
DRAG LINK END |
|
Repalced by: A 0014607748
|
| 685 |
A 0014607748 |
DRAG LINK END |
|
|
ADJUSTABLE |
|
|
EHRENREICH |
| 689 |
A 3354600096 |
BOOT |
|
Repalced by: A 0004621796
|
| 689 |
A 0004621796 |
BOOT |
| 695 |
A 0003380645 |
CLAMP |
|
|
CLAMP, TWO-HOLE |
|
A 0003382445 |
CLAMP |
|
|
CLAMP, ONE-HOLE |
|
|
LEMFOERDER |
|
A 0003383445 |
CLAMP |
|
|
CLAMP, ONE-HOLE |
|
|
EHRENREICH |
| 695 |
A 0003382345 |
CLAMP |
|
Repalced by: A 0003382545
|
|
A 0003382545 |
CLAMP |
|
|
CLAMP, ONE-HOLE |
|
|
LEMFOERDER |
|
A 0003383145 |
CLAMP |
|
|
CLAMP, ONE-HOLE |
|
|
EHRENREICH |
| 696 |
N 000960012292 |
SCREW |
|
|
CLAMP, TWO-HOLE |
|
N 000960012453 |
SCREW |
|
Repalced by: N 308676012017
|
|
N 308676012017 |
SCREW |
|
|
CLAMP, ONE-HOLE |
| 697 |
N 000935012003 |
NUT |
|
|
CLAMP, TWO-HOLE |
|
N 913004012009 |
NUT |
|
Repalced by: N 910113012003
|
|
N 910113012003 |
NUT |
|
|
CLAMP, ONE-HOLE |
| 698 |
N 000094003223 |
COTTER PIN |
|
|
CLAMP MOUNTING |
| 700 |
A 0003301085 |
BOOT |
|
|
DRAG LINK TO STEERING INTERMEDIATE ARM |
| 700 |
A 3354600096 |
BOOT |
|
Repalced by: A 0004621796
|
| 700 |
A 0004621796 |
BOOT |
|
|
DRAG LINK TO STEERING INTERMEDIATE ARM |
|
A 0019905451 |
NUT |
|
|
DRAG LINK TO STEERING INTERMEDIATE ARM |
| 704 |
N 000937020001 |
NUT |
|
|
DRAG LINK TO STEERING INTERMEDIATE ARM |
| 704 |
N 000937024002 |
NUT |
|
|
DRAG LINK TO LEVER |
| 706 |
N 000094004065 |
COTTER PIN |
|
|
DRAG LINK TO STEERING INTERMEDIATE ARM |
| 706 |
N 000094005038 |
COTTER PIN |
|
|
DRAG LINK TO LEVER |